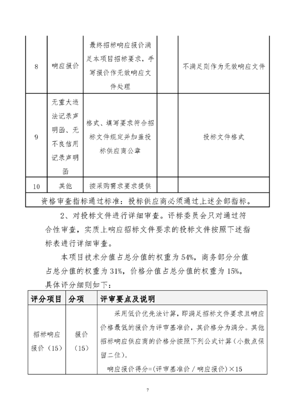
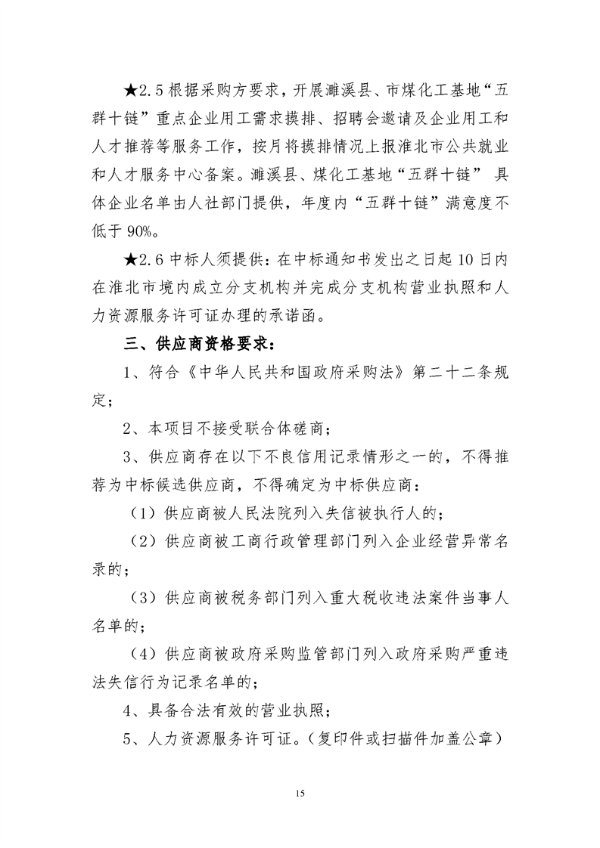
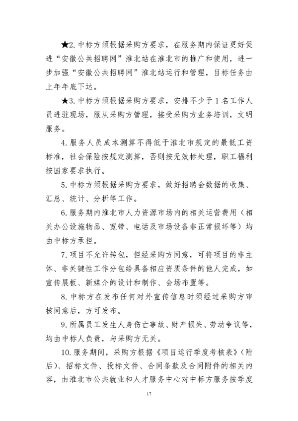
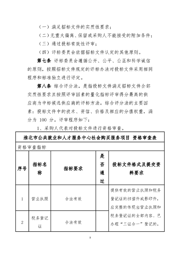
本站
站群
网站首页
首页
工作动态
政务公开
办事大厅
政民互动
专题专栏
政策解读
表格下载
您当前所在位置:
首页
>
公告公示
2023年淮北市公共就业和人才服务中心购买公共就业服务专项活动项目招标公告
发布日期:2023-07-07 08:42
编辑:就业局
来源:市人力资源和社会保障局
阅读:
次
字号:
大
中
小
打印本页
返回顶部