本站
站群
网站首页
首页
工作动态
政务公开
办事大厅
政民互动
专题专栏
政策解读
表格下载
您当前所在位置:
首页
>
公告公示
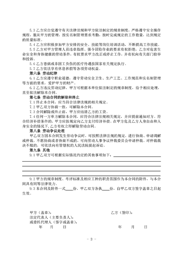
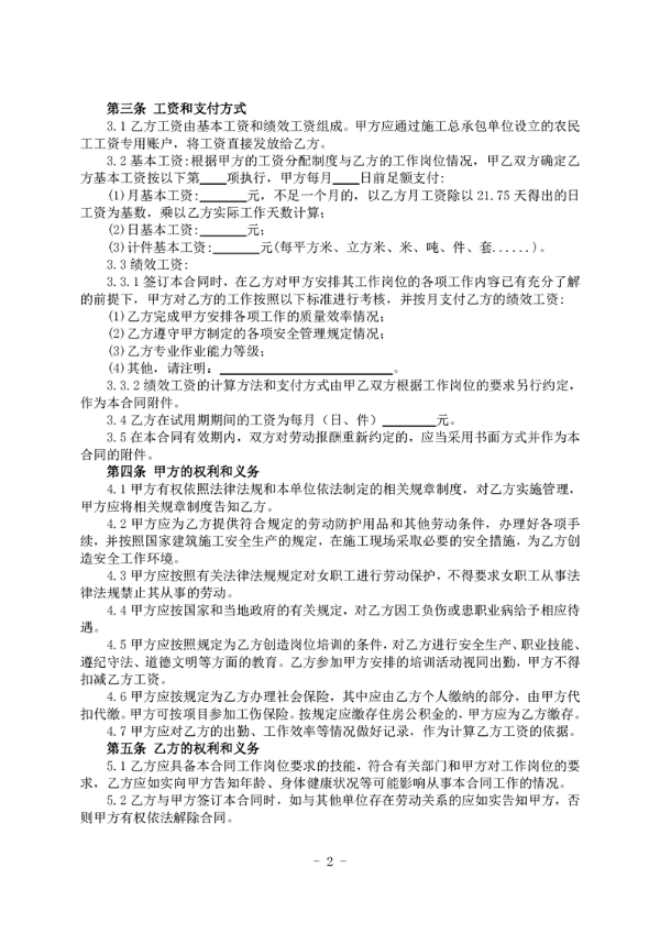
建筑工人简易劳动合同(示范文本)
发布日期:2023-02-20 14:26
编辑:监察支队
来源:市人力资源和社会保障局
阅读:
次
字号:
大
中
小
打印本页
返回顶部