本站
站群
网站首页
首页
工作动态
政务公开
办事大厅
政民互动
专题专栏
政策解读
表格下载
您当前所在位置:
首页
>
公告公示
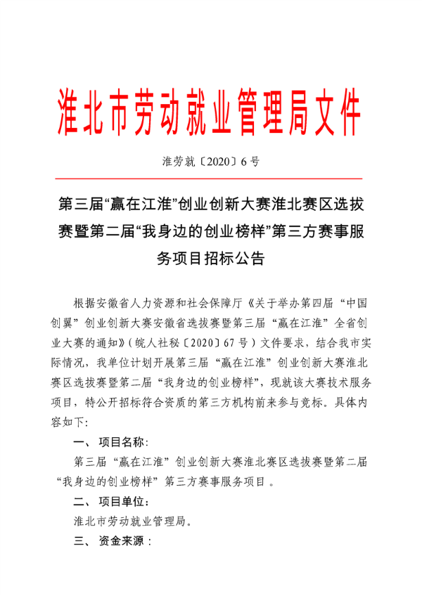
第三届“赢在江淮”创业创新大赛淮北赛区选拔赛暨第二届“我身边的创业榜样”第三方赛事服务项目招标公告
发布日期:2020-07-15 08:26
编辑:就业局
来源:市人力资源和社会保障局
阅读:
次
字号:
大
中
小
打印本页
返回顶部